
家用可燃气体探测器是依据国标GB15322.2-2019《可燃气体探测器 第2部分:家用可燃气体探测器》进行设计制造的,主要适用于家庭室内天然气管道的泄漏监测。该探测器采用进口传感器,性能稳定、灵敏度高、抗中毒性好、抗干扰能力强,结合先进电子技术及精良工艺而制成,各项功能采用不同颜色的高亮聚光LED指示,具有功耗低、操作简单、维护方便等特点。
产品概述
· 指示功能:具有LED指示功能,浓度和故障报警指示采用不同颜色的高亮聚光LED指示,可分为正常指示/报警指示/故障指示/寿命指示。
· 报警功能:气体浓度超过报警点时,红色指示灯常亮、蜂鸣器响,当环境中气体浓度低于报警点时,报警状态复位;长按自检按键3S后,蜂鸣器停止报警,红色指示灯闪烁。
· 自检功能:在通风措施实施后,环境中被检测气体浓度下降,当浓度低于报警点以下时,报警状态复位,探测器恢复正常监控。监控状态下,按下“自检”按键,可检测探测器的蜂鸣器、指示灯是否正常工作。
· 阀信号输出控制功能:当环境中的被检测气体浓度达到报警点时,探测器进入报警状态,红色指示灯常亮,同时蜂鸣器鸣响,并驱动继电器或电磁阀动作。
· 存储器中各类报警历史记录的最大存储条数:
探测器报警记录:255条
探测器报警恢复记录:255条
探测器故障记录:128条
探测器故障恢复记录:128条
探测器掉电记录:64条
探测器上电记录:64条
探测器失效记录:1条
技术参数
性能 | 参数 |
供电方式 | DC220V |
检测原理 | 半导体式 |
检测气体 | CH4 |
量程范围 | 0~25%LEL |
报警方式 | 声光报警 |
报警点 | 8%LEL |
误差 | ±3%LEL |
防护等级 | IP30 |
工作环境温度 | -10℃~55℃ |
输出接口类型、容量 | 一组无源开关量输出 |
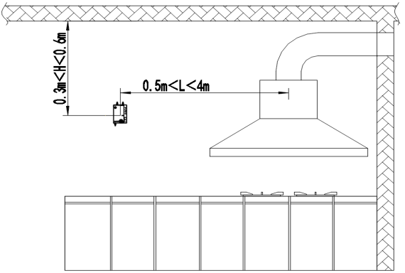
外形尺寸
安装示意图

产品推荐